
P产品分类RODUCT CATEGORY
更新时间:2024-12-20
浏览次数:371. 产品介绍
ACCU-100 微电网协调控制器是一种应用于微电网、分布式发电、储能等领域的智能协调控制器。装置满足系统满足光伏系统、风力发电、储能系统以及充电桩等设备的接入,通过对微电网系统进行实时数据采集分析,监视光伏、风能、储能系统、充电桩运行状态及健康状况,并在此基础上以安全经济优化运行为目标,获取控制策略进而对微电网实施调节控制,实现微电网分布式能源、储能系统、负荷的实时动态调节功能,促进新能源就地化消纳,提高电网运行稳定性、补偿负荷波动;有效实现微电网的需求管理,提高微电网运行效率、降低供电成本,保障微电网安全、可靠、经济运行。

►►►
2. 产品特点
ACCU-100 微电网协调控制器具备以下功能特点:
数据采集:支持串口、以太网等多通道实时运行,满足各类风电与光伏逆变器、储能等设备接入;
通讯管理:支持 Modbus RTU、Modbus TCP、IEC 60870-5-101、IEC 60870-5-103、IEC60870-5-104、MQTT 等通信规约,可实现云边协同(结合安科瑞智慧能源管理云平台进行远程运维)、OTA 升级、就地/远程切换、本地人机交互(选配);
边缘计算:灵活的报警阈值设置、主动上传报警信息、数据合并计算、逻辑控制、断点续传、数据加密、4G 路由;
策略管理:防逆流、计划曲线、削峰填谷、需量控制、有功/无功控制、光储协调等,并支持策略定制;
系统安全:基于不可信模型设计的用户权限,防止非法用户侵入;基于数据加密与数据安全验证技术,采用数据标定与防篡改机制,实现数据固证和可追溯;
运行安全:采集分析包括电池、温控及消防在内的全站信号与测量数据,实现运行安全预警预测。

►►►
3. 产品参数
ACCU-100 微电网控制器主要负责工商业光储充新能源电站的数据采集、本地控制策略以及云端数据的交互。支持容量为:储能容量:≤400kW,光伏容量:≤400kWp。

图 3-1 ACCU-100 产品示意图
ACCU-100 微电网控制器典型的硬件配置与附件参数如下表 3-1 所示。
表 3-1 典型配置参数表


►►►
4. 系统架构

图 4-1 系统架构图
ACCU-100 协调控制器:控制储能设备、分布式能源、可调负荷设备的出力与电力需求,并能根据经济效益模型在满足调度的前提下,进行光储置换,减少弃光。并与云端平台进行交互,响应云端策略配置。
智慧能源管理云平台 EMS3.0:满足跨站点,跨区域海量数据的接入,通过数据分析实现各站点资源类、电量类、损耗类、指标类、维护类、贡献类等指标计算与管控,并通过多样化预测,分析发电与用电趋势结合电价数据、生产计划、负荷需求,提供控制方案。同时提供远程监控与运维功能。

►►►
5. 技术标准
产品主要依据标准如下:
GB/T 13729-2002 远动终端设备
GB/T 17626.4 电磁兼容 试验和测量技术电快速瞬变冲群抗扰度试验
GB/T 15153.1 远动设备及系统第 2 部分:工作条件第 1 篇:电源和电磁兼容兼容性
GB/T 15153.2 远动设备及系统第 2 部分:工作条件第 2 篇:环境条件(气候、机械和其他非电影响因素)
GB/T 4208-2008 外壳防护等级(IP 代码)
Q/GDW 639-2011 配电自动化终端设备检测规程
NB/T 32015 分布式电源接入配电网技术规定
DL/T 584 3~110kV 电网继电保护装置运行整定规程
DL/T 721-2013 配电网自动化远方终端
DL/T 630-1997 交流采样远动终端技术条件
DB/T 864-2012 微电网接入 10kV 及以下配电网技术规范
GB/T 33589-2017 微电网接入电力系统技术规定
GB/T 36274-2018 微电网能量管理系统技术规范
GB/T 36270-2018 微电网监控系统技术规范
DL/T 1864-2018 独立型微电网监控系统技术规范
T/CEC 153-2018 并网型微电网负荷管理技术导则
T/CEC 152-2018 并网型微电网需求响应技术要求
T/CEC 153-2018 并网型微电网负荷管理技术导则

►►►
6.性能指标
表6-1ACCU-100协调控制器性能指标


►►►
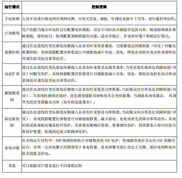
7. 能量调度
表7-1典型能量调度功能表


►►►
8. 装置接线
ACCU-100 协调控制器,采用标准导轨安装方式。装置插上网线后 LINK 绿色灯会亮起,有数据时闪烁,SPEED 黄色灯在 100Mb/s 时常亮,在 10Mb/s 时关闭;装置有数据传输接收数据 RX 红色灯闪烁,发送数据 TX 绿色灯闪烁。
后板及底板均可安装导轨卡座。

►►►
9. 外观尺寸

图9-1装置外观尺寸

►►►
10.通用要求
10.1.一般要求
采取屏蔽及相应抗干扰等措施,以防电磁干扰、雷电干扰造成设备损毁,确保装置在规定的环境条件下能安全有效地运行。
10.2.包装与运输
1)设备的包装应符合相关规定,并采取防雨、防潮、防锈、防震等措施,以免在运输过程中由于振动和碰撞引起损坏。
2)包装箱内考虑好设备的支撑与固定,所有松散部件另包装好放入箱内。
3)每个包装件都应有与该包装件相符合的装箱单,放置于包装明显位置,并使用防潮的密封袋包装。包装袋内装入的零部件应有明显的标记或标签,至少标明部件号、编号、名称、数量等,并且相关信息要与装箱单一致。
4)设备及附件应采取防潮、防锈蚀等措施,保证 12 个月内不发生锈蚀和损坏。如果超过 12 个月,应进行检查,并重新作防锈处理。
5)包装件应符合运输作业的规定,避免在运输和装卸时包装件内的部件产生滑动、撞击和磨擦,造成部件的损坏。

►►►
11.技术服务
1)及时向买方提供按合同规定的全部技术资料。
2)及时指导买方按供方的技术资料和图纸要求进行安装、分部与整套试运行及试生产。
3)按合同规定为买方安排有关设备安装、调试、使用、维护技术的业务培训。
4)严格执行买卖双方就有关重大问题召开会议的纪要或签订的协议。
5)做好售前、售中、售后服务。
6)随时满足买方对备品备件的要求。
►►►
12.方案架构


►►►
13.主要功能
1)系统总览:实现微电网光伏、风电、储能、负荷、充电桩、环境数据的采集、监测、可视化展示、异常告警收益统计等功能。
2)设备监控:实现光伏组件、逆变器、PCS、BMS、充电桩等设备的发电、用电、充放电的状态监控,并支持事件查询、统计报表等功能。
3)功率预测:实现光伏短时和超短时功率预测,并经进行误差分析,同时对微电网内所有负荷,基于历史负荷数据,通过大数据分析算法,预测负荷功率曲线。
4)优化控制:协同光伏、风电、储能、负载等多种能源主体动态规划智能策略,实现储能、光伏协调控制,比如计划曲线、削峰填谷、防逆流、新能源消纳、需量控制等。
5)经济调度:根据光伏与负荷功率预测结果,结合分时电价电网交互功率、储能状态及约束条件,以用电成本低为目标,建立经济调度模型,采用深度学习算法解析微电网运行功率计划,系统通过将功率计划进行分解,实现对光伏、储能。
6)能源分析:具备微电网能耗及效益分析、微电网经济运行分析、多维度电量分析,并为智能化运维提供依据。